
Key Technologies Minelab Metal Detectors

Metal Detector Basic Technologies Pi Vlf Bfo Metal

How To Choose A Metal Detector Pi Vs Vlf

Arduino Metal Detector

Full Microprocessor Discrimination Vlf Metal Detector

Selectable Frequency Vs Multi Frequency Detectors Icmj S

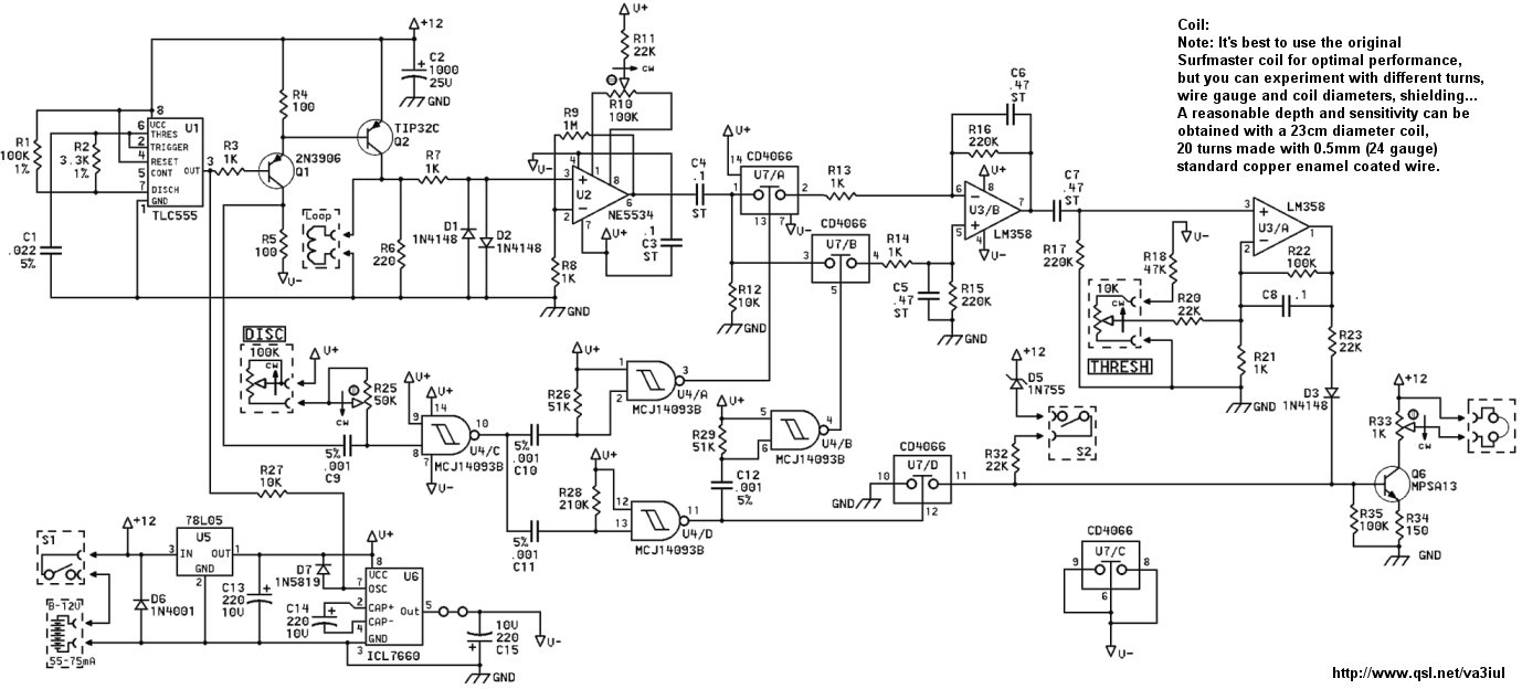
How To Build A Surf Pi 1 2 Pulse Induction Metal Detector

Vlf Versus Pulse Induction Metal Detectors Review

Pulse Induction Metal Detector Using Sample And Hold Method

75 Best Metal Detectors Images Metal Detector Metal

Whites Goldmaster 24k Metal Detector With 6 X 10 Dd Waterproof Search Coil

Choosing The Right Detector Coil June 2008 Vol 77 No

Metal Detector Circuit Diagrams And Projects

Pulse Induction Barracuda Legend Metal Detector For Sale In

5 Best Underwater Metal Detectors 2020 Reviews Buyer S
Comments
Post a Comment